项目结构

# 👍 相关视频教程
- 从零开始 01:视频课程导读:项目简介、功能列表、技术选型 (opens new window)
- 从零开始 04:自顶向下,讲解项目的整体结构(上) (opens new window)
- 从零开始 04:自顶向下,讲解项目的整体结构(下) (opens new window)
# 👻 后端结构
后端采用模块化的架构,按照功能拆分成多个 Maven Module,提升开发与研发的效率,带来更好的可维护性。
一共有四类 Maven Module:
| Maven Module | 作用 |
|---|---|
yudao-dependencies | Maven 依赖版本管理 |
yudao-framework | Java 框架拓展 |
yudao-module-xxx | XXX 功能的 Module 模块 |
yudao-server | 管理后台 + 用户 App 的服务端 |
下面,我们来逐个看看。
# 1. yudao-dependencies
该模块是一个 Maven Bom,只有一个 pom.xml (opens new window) 文件,定义项目中所有 Maven 依赖的版本号,解决依赖冲突问题。
详细的解释,可见 《微服务中使用 Maven BOM 来管理你的版本依赖 》 (opens new window) 文章。
从定位上来说,它和 Spring Boot 的 spring-boot-starter-parent (opens new window) 和 Spring Cloud 的 spring-cloud-dependencies (opens new window) 是一致的。
实际上,ruoyi-vue-pro 本质上还是个单体项目,直接在根目录 pom.xml (opens new window) 管理依赖版本会更加方便,也符合绝大多数程序员的认知。但是要额外考虑一个场景,如果每个 yudao-module-xxx 模块都维护在一个独立的 Git 仓库,那么 yudao-dependencies 就可以在多个 yudao-module-xxx 模块下复用。
# 2. yudao-framework
该模块是 ruoyi-vue-pro 项目的框架封装,其下的每个 Maven Module 都是一个组件,分成两种类型:
① 技术组件:技术相关的组件封装,例如说 MyBatis、Redis 等等。
| Maven Module | 作用 |
|---|---|
yudao-common | 定义基础 pojo 类、枚举、工具类等 |
yudao-spring-boot-starter-web | Web 封装,提供全局异常、访问日志等 |
yudao-spring-boot-starter-websocket | WebSocket 封装,提供 Token 认证、WebSocket 集群广播、Message 监听 |
yudao-spring-boot-starter-security | 认证授权,基于 Spring Security 实现 |
yudao-spring-boot-starter-mybatis | 数据库操作,基于 MyBatis Plus 实现 |
yudao-spring-boot-starter-redis | 缓存操作,基于 Spring Data Redis + Redisson 实现 |
yudao-spring-boot-starter-mq | 消息队列,基于 Redis 实现,支持集群消费和广播消费 |
yudao-spring-boot-starter-job | 定时任务,基于 Quartz 实现,支持集群模式 |
yudao-spring-boot-starter-protection | 服务保障,提供幂等、分布式锁、限流、熔断等功能 |
yudao-spring-boot-starter-excel | Excel 导入导出,基于 EasyExcel 实现 |
yudao-spring-boot-starter-monitor | 服务监控,提供链路追踪、日志服务、指标收集等功能 |
yudao-spring-boot-starter-test | 单元测试,基于 Junit + Mockito 实现 |
yudao-spring-boot-starter-file 【已合并】 | 文件客户端,支持将文件存储到 S3(MinIO、阿里云、腾讯云、七牛云)、本地、FTP、SFTP、数据库等 |
yudao-spring-boot-starter-captcha 【已合并】 | 验证码 Captcha,提供滑块验证码 |
yudao-spring-boot-starter-flowable 【已合并】 | 工作流,基于 Flowable 实现 |
友情提示:
yudao-spring-boot-starter-file组件:自2.0.1版本,合并到yudao-module-infra模块的framework/file包下,一方面减少 starter 提升编译速度,一方面只有 infra 模块使用到yudao-spring-boot-starter-captcha组件:自2.0.1版本,合并到yudao-module-system模块的framework/captcha包下,一方面减少 starter 提升编译速度,一方面只有 system 模块使用到yudao-spring-boot-starter-flowable组件:自2.0.1版本,合并到yudao-module-bpm模块的framework/flowable包下,一方面减少 starter 提升编译速度,一方面只有 bpm 模块使用到
② 业务组件:业务相关的组件封装,例如说数据字典、操作日志等等。如果是业务组件,名字会包含 biz 关键字。
| Maven Module | 作用 |
|---|---|
yudao-spring-boot-starter-biz-tenant | SaaS 多租户 |
yudao-spring-boot-starter-biz-data-permission | 数据权限 |
yudao-spring-boot-starter-biz-operatelog 【已合并】 | 操作日志 |
yudao-spring-boot-starter-biz-pay 【已合并】 | 支付客户端,对接微信支付、支付宝等支付平台 |
yudao-spring-boot-starter-biz-ip | 地区 & IP 库 |
友情提示:
yudao-spring-boot-starter-biz-operatelog组件:自2.1.0版本,合并到yudao-spring-boot-starter-security组件的operatelog包下,主要减少 starter 提升编译速度yudao-spring-boot-starter-biz-pay组件:自2.5.1版本,合并到yudao-module-pay模块的framework/pay包下,因为只有它会使用到,更加聚焦收敛
每个组件,包含两部分:
core包:组件的核心封装,拓展相关的功能。config包:组件的 Spring Boot 自动配置。

# 3. yudao-module-xxx
该模块是 XXX 功能的 Module 模块,目前内置了 12 个模块。
| 项目 | 说明 | 是否必须 |
|---|---|---|
yudao-module-system | 系统功能 | √ |
yudao-module-infra | 基础设施 | √ |
yudao-module-member | 会员中心 | x |
yudao-module-bpm | 工作流程 | x |
yudao-module-pay | 支付系统 | x |
yudao-module-report | 大屏报表 | x |
yudao-module-mall | 商城系统 | x |
yudao-module-erp | ERP 系统 | x |
yudao-module-crm | CRM 系统 | x |
yudao-module-ai | AI 大模型 | x |
yudao-module-mp | 微信公众号 | x |
yudao-module-iot | IoT 物联网 | x |
# 3.1 整体结构
每个模块,不包含子 Maven Module,打开后就是源码,如下图所示:

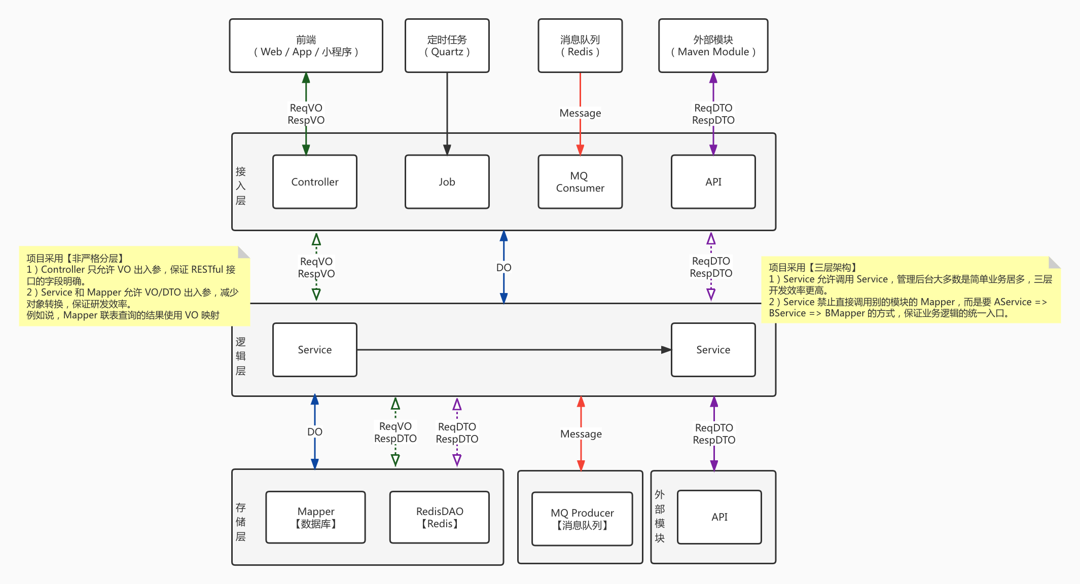
总结来说,每个模块采用三层架构 + 非严格分层,如下图所示:

下面,我们来看看每个分层(包)的具体结构。
# 3.2 Controller 包

| 所在包 | 类 | 作用 | 示例 |
|---|---|---|---|
controller.admin | Controller 类 | 提供给管理后台的 RESTful API,默认以 admin-api/ 作为前缀。例如 admin-api/system/auth/login 登录接口 | AuthController |
controller.admin | VO 类 | Admin Controller 接口的入参 ReqVO、出参 RespVO | AuthLoginReqVO、AuthLoginRespVO |
controller.app | Controller 类,以 App 为前缀 | 提供给用户 App 的 RESTful API,默认以 app-api/ 作为前缀。例如 app-api/member/auth/login 登录接口 | AppAuthController |
controller.app | VO 类,以 App 为前缀 | App Controller 接口的入参 ReqVO、出参 RespVO | AppAuthLoginReqVO、AppAuthLoginRespVO |
controller | .http 文件 | IDEA Http Client 插件 (opens new window),模拟请求 RESTful 接口 | AuthController.http |
疑问:为什么 Controller 分成 Admin 和 App 两种?
提供给 Admin 和 App 的 RESTful API 接口是不同的,拆分后更加清晰。
疑问:为什么 VO 分成 Admin 和 App 两种?
相同功能的 RESTful API 接口,对于 Admin 和 App 传入的参数、返回的结果都可能是不同的。例如说,Admin 查询某个用户的基本信息时,可以返回全部字段;而 App 查询时,不会返回 mobile 手机等敏感字段。
疑问:为什么 DO 不作为 Controller 的出入参?
- 明确每个 RESTful API 接口的出入参。例如说,创建部门时,只需要传入 name、parentId 字段,使用 DO 接参就会导致 type、createTime、creator 等字段可以被传入,导致前端同学一脸懵逼。
- 每个 RESTful API 有自己独立的 VO,可以更好的设置 Swagger 注解、Validator 校验规则,而让 DO 保持整洁,专注映射好数据库表。
ps:不过考虑到大家的开发方便,代码生成器也支持使用 DO 作为 Controller 的出入参,适用于一些简单的项目,主要看你的选择!
更多推荐阅读:
# 3.3 Service 包

| 所在包 | 类 | 作用 | 示例 |
|---|---|---|---|
service | Service 接口 | 业务逻辑的接口定义 | AdminUserService |
service | ServiceImpl 类 | 业务逻辑的实现类 | AdminUserServiceImpl |
# 3.4 DAL 包

| 所在包 | 类 | 作用 | 示例 |
|---|---|---|---|
dal | - | Data Access Layer,数据访问层 | |
dal.dataobject | DO 类 | Data Object,映射数据库表、或者 Redis 对象 | AdminUserDO |
dal.mysql | Mapper 接口 | 数据库的操作 | AdminUserMapper |
dal.redis | RedisDAO 类 | Redis 的操作 | OAuth2AccessTokenRedisDAO |
疑问:为什么操作 Redis 需要通过 RedisDAO?
Service 直接使用 RedisTemplate 操作 Redis,导致大量 Redis 的操作细节和业务逻辑杂糅在一起,导致代码不够整洁。通过 RedisDAO 类,将每个 Redis Key 像一个数据表一样对待,清晰易维护。
更多推荐阅读:
# 3.5 API 包

| 所在包 | 类 | 作用 | 示例 |
|---|---|---|---|
api | Api 接口 | 提供给其它模块的 API 接口 | AdminUserApi |
api | ApiImpl 类 | 提供给其它模块的 API 实现类 | AdminUserApiImpl |
api | DTO 类 | Api 接口的入参 ReqDTO、出参 RespDTO | AdminUserRespDTO、SocialUserBindReqDTO |
① 你可以把 api 理解成一种特殊的“Controller”,提供给其他模块,方便你治理,知道哪些模块,调用了你那些接口。如下图所示:

② 当然,如果觉得麻烦,可以直接调用引入模块的 Service 的方法,不会有什么问题。
唯一需要注意的是,如果模块之间可能会存在相互引用的情况,会导致无法编译的情况,这个是 Maven 的限制。此时,需要抽一个 模块出来,例如说 yudao-module-xxx-api 模块。目前项目里,就有一个例子:
- 问题:mall 商城下面,
yudao-module-promotion营销依赖yudao-module-trade交易,yudao-module-trade交易依赖yudao-module-promotion营销。此时,编译会报错! - 解决方案:
yudao-module-trade抽出一个yudao-module-trade-api模块,提供给yudao-module-promotion营销使用 - 依赖关系:最终就是
yudao-module-trade=>yudao-module-promotion=>yudao-module-trade-api
如果这个情况出的比较多,你也可以索性搞个 yudao-module-all-api 模块,所有碰到这种情况,都依赖它。
# 3.6 MQ 包
| 所在包 | 类 | 作用 | 示例 |
|---|---|---|---|
mq | - | Message Queue,消息队列 | |
mq.message | Message 类 | 发送和消费的消息 | SmsSendMessage |
mq.producer | Producer 类 | 消息的生产者 | SmsProducer |
mq.consumer | Consumer 类 | 消息的消费者 | SmsSendConsumer |
更多推荐阅读:
# 3.7 Job 包
| 所在包 | 类 | 作用 | 示例 |
|---|---|---|---|
job | Job 类 | 定时任务 | DemoJob |
更多推荐阅读:
# 3.8 Enum 包
| 所在包 | 类 | 作用 | 示例 |
|---|---|---|---|
enums | Enum 类 | 字段的枚举 | SocialTypeEnum |
enums | DictTypeConstants 类 | 数据字典的枚举 | DictTypeConstants |
enums | ErrorCodeConstants 类 | 错误码的枚举 | ErrorCodeConstants |
# 3.9 其它
| 所在包 | 类 | 作用 | 示例 |
|---|---|---|---|
convert | Convert 接口 | DTO / VO / DO 等对象之间的转换器 | UserConvert |
framework | - | 模块自身的框架封装 | YudaoCaptchaConfiguration |
更多推荐阅读:
# 4. yudao-server
该模块是后端 Server 的主项目,通过引入需要 yudao-module-xxx 业务模块,从而实现提供 RESTful API 给 yudao-ui-admin-vue3、yudao-mall-uniapp 等前端项目。
本质上来说,它就是个空壳(容器)!如下图所示:

# 👾 前端结构
前端一共有六个项目,分别是:
| 项目 | 说明 |
|---|---|
yudao-ui-admin-vue3 (opens new window) | 基于 Vue3 + element-plus 实现的管理后台 |
yudao-ui-admin-vben (opens new window) | 基于 Vue3 + vben5(ant-design-vue、element-plus) 实现的管理后台 |
yudao-ui-admin-vue2 (opens new window) | 基于 Vue2 + element-ui 实现的管理后台 |
yudao-ui-go-view (opens new window) | 基于 Vue3 + naive-ui 实现的大屏报表 |
yudao-ui-admin-uniapp (opens new window) | 基于 uni-app + uni-ui 实现的管理后台的小程序 |
yudao-mall-uniapp (opens new window) | 基于 uni-app + uview 实现的用户 App |
# 1. yudao-ui-admin-vue3
.
├── .github # github workflows 相关
├── .husky # husky 配置
├── .vscode # vscode 配置
├── mock # 自定义 mock 数据及配置
├── public # 静态资源
├── src # 项目代码
│ ├── api # api接口管理
│ ├── assets # 静态资源
│ ├── components # 公用组件
│ ├── hooks # 常用hooks
│ ├── layout # 布局组件
│ ├── locales # 语言文件
│ ├── plugins # 外部插件
│ ├── router # 路由配置
│ ├── store # 状态管理
│ ├── styles # 全局样式
│ ├── utils # 全局工具类
│ ├── views # 路由页面
│ ├── App.vue # 入口vue文件
│ ├── main.ts # 主入口文件
│ └── permission.ts # 路由拦截
├── types # 全局类型
├── .env.base # 本地开发环境 环境变量配置
├── .env.dev # 打包到开发环境 环境变量配置
├── .env.gitee # 针对 gitee 的环境变量 可忽略
├── .env.pro # 打包到生产环境 环境变量配置
├── .env.test # 打包到测试环境 环境变量配置
├── .eslintignore # eslint 跳过检测配置
├── .eslintrc.js # eslint 配置
├── .gitignore # git 跳过配置
├── .prettierignore # prettier 跳过检测配置
├── .stylelintignore # stylelint 跳过检测配置
├── .versionrc 自动生成版本号及更新记录配置
├── CHANGELOG.md # 更新记录
├── commitlint.config.js # git commit 提交规范配置
├── index.html # 入口页面
├── package.json
├── .postcssrc.js # postcss 配置
├── prettier.config.js # prettier 配置
├── README.md # 英文 README
├── README.zh-CN.md # 中文 README
├── stylelint.config.js # stylelint 配置
├── tsconfig.json # typescript 配置
├── vite.config.ts # vite 配置
└── windi.config.ts # windicss 配置
# 2. yudao-ui-admin-vben
目录使用 Monorepo 管理,项目结构如下
.
├── Dockerfile # Docker 镜像构建文件
├── README.md # 项目说明文档
├── apps # 项目应用目录
│ ├── backend-mock # 后端模拟服务应用
│ ├── web-antd # 基于 Ant Design Vue 的前端应用
│ ├── web-ele # 基于 Element Plus 的前端应用
│ └── web-naive # 基于 Naive UI 的前端应用
├── build-local-docker-image.sh # 本地构建 Docker 镜像脚本
├── cspell.json # CSpell 配置文件
├── docs # 项目文档目录
├── eslint.config.mjs # ESLint 配置文件
├── internal # 内部工具目录
│ ├── lint-configs # 代码检查配置
│ │ ├── commitlint-config # Commitlint 配置
│ │ ├── eslint-config # ESLint 配置
│ │ ├── prettier-config # Prettier 配置
│ │ └── stylelint-config # Stylelint 配置
│ ├── node-utils # Node.js 工具
│ ├── tailwind-config # Tailwind 配置
│ ├── tsconfig # 通用 tsconfig 配置
│ └── vite-config # 通用Vite 配置
├── package.json # 项目依赖配置
├── packages # 项目包目录
│ ├── @core # 核心包
│ │ ├── base # 基础包
│ │ │ ├── design # 设计相关
│ │ │ ├── icons # 图标
│ │ │ ├── shared # 共享
│ │ │ └── typings # 类型定义
│ │ ├── composables # 组合式 API
│ │ ├── preferences # 偏好设置
│ │ └── ui-kit # UI 组件集合
│ │ ├── layout-ui # 布局 UI
│ │ ├── menu-ui # 菜单 UI
│ │ ├── shadcn-ui # shadcn UI
│ │ └── tabs-ui # 标签页 UI
│ ├── constants # 常量
│ ├── effects # 副作用相关包
│ │ ├── access # 访问控制
│ │ ├── plugins # 第三方大型依赖插件
│ │ ├── common-ui # 通用 UI
│ │ ├── hooks # 组合式 API
│ │ ├── layouts # 布局
│ │ └── request # 请求
│ ├── icons # 图标
│ ├── locales # 国际化
│ ├── preferences # 偏好设置
│ ├── stores # 状态管理
│ ├── styles # 样式
│ ├── types # 类型定义
│ └── utils # 工具
├── playground # 演示目录
├── pnpm-lock.yaml # pnpm 锁定文件
├── pnpm-workspace.yaml # pnpm 工作区配置文件
├── scripts # 脚本目录
│ ├── turbo-run # Turbo 运行脚本
│ └── vsh # VSH 脚本
├── stylelint.config.mjs # Stylelint 配置文件
├── turbo.json # Turbo 配置文件
├── vben-admin.code-workspace # VS Code 工作区配置文件
└── vitest.config.ts # Vite 配置文件
# 3. yudao-admin-ui
├── bin // 执行脚本
├── build // 构建相关
├── public // 公共文件
│ ├── favicon.ico // favicon 图标
│ └── index.html // html 模板
│ └── robots.txt // 反爬虫
├── src // 源代码
│ ├── api // 所有请求【重要】
│ ├── assets // 主题、字体等静态资源
│ ├── components // 全局公用组件
│ ├── directive // 全局指令
│ ├── icons // 图标
│ ├── layout // 布局
│ ├── plugins // 插件
│ ├── router // 路由
│ ├── store // 全局 store 管理
│ ├── utils // 全局公用方法
│ ├── views // 视图【重要】
│ ├── App.vue // 入口页面
│ ├── main.js // 入口 JS,加载组件、初始化等
│ ├── permission.js // 权限管理
│ └── settings.js // 系统配置
├── .editorconfig // 编码格式
├── .env.development // 开发环境配置
├── .env.production // 生产环境配置
├── .env.staging // 测试环境配置
├── .eslintignore // 忽略语法检查
├── .eslintrc.js // eslint 配置项
├── .gitignore // git 忽略项
├── babel.config.js // babel.config.js
├── package.json // package.json
└── vue.config.js // vue.config.js
# 4. yudao-admin-ui-uniapp
TODO 待补充
# 5. yudao-mall-uniapp
├── pages // 页面
│ ├── index // 入口页面
│ ├── user // 用户相关
│ ├── public // 公共页面
│ ├── activity // 活动页面
│ ├── app // 积分、签到页面
│ ├── chat // 客服页面
│ ├── commission // 分销页面
│ ├── coupon // 优惠券页面
│ ├── goods // 商品页面
│ ├── order // 订单页面
│ ├── pay // 支付页面
├── sheep // 底层依赖/工具库
│ ├── api // 服务端接口
│ ├── components // 自定义功能组件
│ ├── config // 配置文件
│ ├── helper // 助手函数
│ ├── hooks // vue-hooks
│ ├── libs // 自定义依赖
│ ├── platform // 第三方平台登录、分享、支付
│ ├── request // 请求类库
│ ├── router // 自定义路由跳转
│ ├── scss // 主样式库
│ ├── store // pinia状态管理模块
│ ├── ui // 自定义UI组件
│ ├── url // cdn图片地址格式化
│ ├── validate // 通用验证器
│ ├── index.js // Shopro入口文件
├── uni_modules // dcloud第三方插件
# 6. yudao-ui-go-view
TODO 待补充